学校主页
|
科研管理系统
|
搜索
首页
组织机构
部门职责
联系我们
科研项目
管理制度
项目申报
项目过程
项目结题
科研成果
管理制度
科技奖励
知识产权
优秀成果
政策解读
科研平台
工作动态
国家级科研机构
省级科研机构
市级科研机构
校级科研机构
创新团队
科研诚信
下载中心
学校主页
|
科研管理系统
首页
新闻动态
通知公告
学术交流
科学技术协会
学术委员会
伦理委员会
组织机构
部门职责
联系我们
科研项目
管理制度
项目申报
项目过程
项目结题
科研成果
管理制度
科技奖励
知识产权
优秀成果
政策解读
科研平台
工作动态
国家级科研机构
省级科研机构
市级科研机构
校级科研机构
创新团队
科研诚信
下载中心
科研项目
管理制度
项目申报
项目过程
项目结题
管理制度
当前位置:
首页
->
科研项目
->
管理制度
->
正文
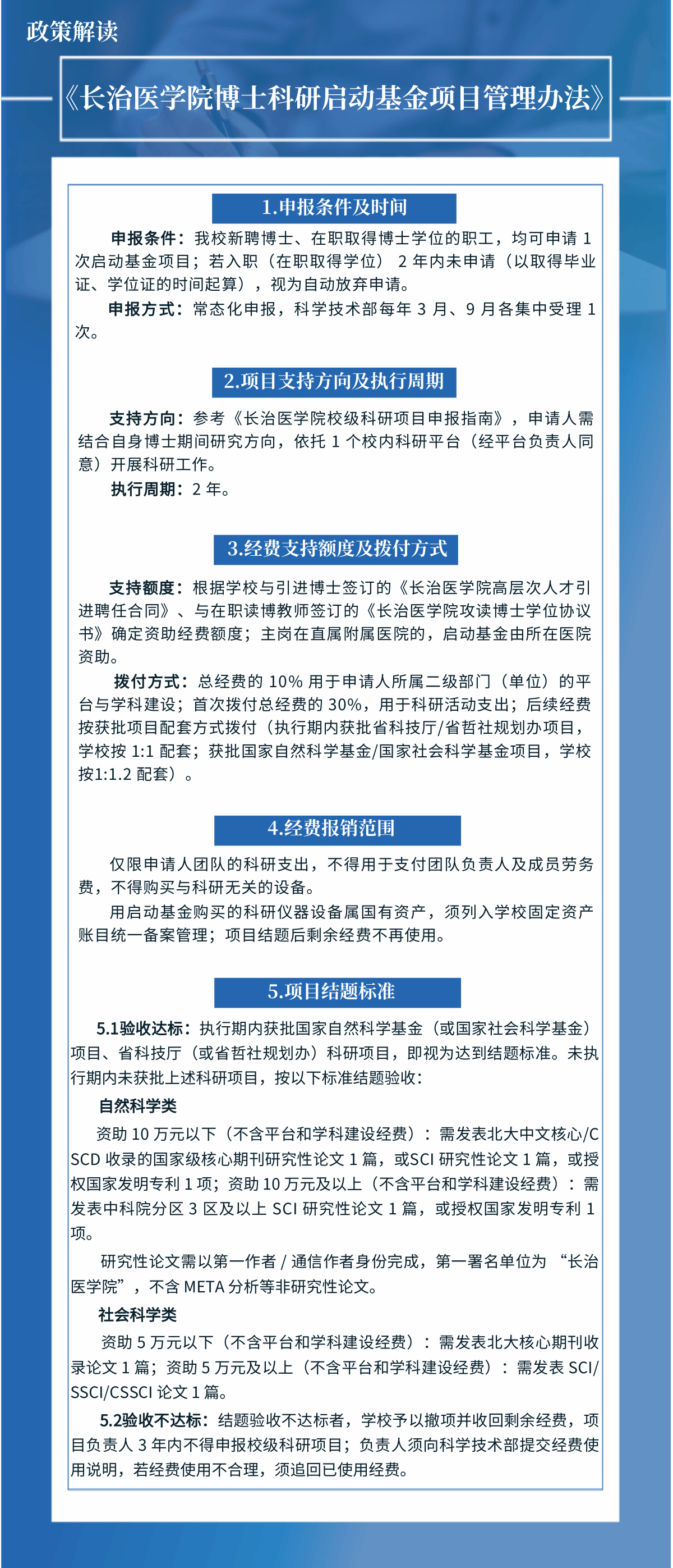
《长治医学院博士科研启动基金项目管理办法》政策解读
发布日期:2025-11-28
下一条:
长治医学院科研项目经费管理办法